Introduction
The gaming industry is experiencing a seismic shift as gaming influencer agencies emerge as pivotal players in modern marketing strategies. Acting as essential conduits between brands and influential content creators, these agencies facilitate partnerships that resonate deeply with gaming audiences. A striking example is the recent collaboration between TrapPlan and Burger King, which not only showcased the power of influencer marketing but also yielded impressive engagement metrics in a remarkably short timeframe.
As brands increasingly recognize the effectiveness of influencer-driven campaigns, the landscape is evolving away from traditional advertising methods towards more authentic connections with consumers. This article delves into the rise of gaming influencer agencies, explores top agencies to consider in 2024, and highlights the strategic advantages of partnering with these entities to enhance brand visibility and engagement within the gaming community.
The Rise of Gaming Influencer Agencies
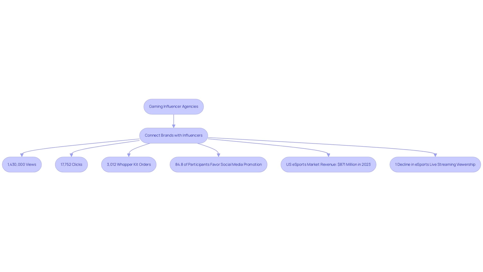
In recent years, the entertainment sector has experienced a significant change with the rise of gaming influencer agencies, which have become essential to contemporary promotional strategies. These gaming influencer agencies serve as essential intermediaries, connecting companies with influencers who have significant reach and engagement within the entertainment community. A prime example is TrapPlan's recent campaign with Burger King, which engaged 141 enthusiastic content creators associated with Call of Duty: MW II.
This strategic partnership resulted in impressive metrics: 1. 1,430,000 views 2. 17,752 clicks 3. 3,012 online Whopper kit orders
All achieved within just one week, all for a campaign budget of €45,000. Such figures emphasize the large audience that can be accessed through collaborator partnerships on platforms like Twitch and Discord.
As the industry grows, the impact of content creators on brand promotion is becoming more important. A recent survey showed that over 84.8% of participants think that social media promotion is an effective strategy, indicating a rise from 83% the prior year. This trend demonstrates a clear shift from traditional advertising methods towards more authentic campaigns driven by gaming influencer agencies that resonate with contemporary gamers.
Furthermore, the US eSports market generated $871 million in revenue in 2023, surpassing China's figures and highlighting the commercial viability of gaming influencer agencies. Furthermore, with 62.2% of participants having utilized virtual influencers, this signifies a rising trend in digital character promotion that companies can capitalize on. However, it's crucial to recognize the recent 1% decline in eSports live streaming viewership, which may affect how companies approach promotion strategies going forward.
By utilizing the impact of these content creators, including those showcased in the TrapPlan case study, companies can cultivate stronger relationships with their target audience, thereby adjusting their promotional strategies to fit changing consumer preferences. If you're interested in implementing similar strategies, reach out to the Transplant team to create your next top-performing campaign!

Top 11 Gaming Influencer Agencies to Consider in 2024

Why Partnering with Gaming Influencer Agencies Matters
Partnering with gaming influencer agencies offers numerous strategic benefits for companies looking to enhance their visibility and engagement within the gaming community. These agencies not only develop customized marketing strategies with key personalities but also implement large-scale campaigns featuring hundreds of individuals across platforms like Twitch, YouTube, and TikTok, ensuring that marketing messages resonate with the right demographics. However, creating social media personality briefs and implementing these campaigns involves unique challenges, such as identifying the right individuals and aligning their content with company values.
Agencies also excel at executing user-generated content (UGC) campaigns on Reddit, tapping into popular subreddits to engage the gaming audience effectively, and producing Discord tournaments that foster community interaction. This connection is vital, as Pewdiepie, a prominent influencer sensation with over 100 million dedicated YouTube subscribers, has shown through his partnerships with top companies like Clutch Chairs and GFUEL energy drinks. He states, 'Collaborating with companies that align with my values has not only been rewarding but has also helped me connect with my audience on a deeper level.'
Moreover, these agencies offer expert perspectives on campaign performance, enabling companies to evaluate return on investment (ROI) and adjust their promotional strategies accordingly. The case study of Markiplier, a Twitch streamer recognized for his unique commentary and varied content creation, illustrates the advantages of collaboration with online personalities. Markiplier hosts charity live streams, gathering donations for organizations such as Cincinnati Children’s Hospital, demonstrating how public figures can enhance not only engagement but also charitable contributions.
The credibility developed through social media personalities is another important advantage; gamers are typically more likely to trust suggestions from figures they respect, which encourages greater loyalty to products and improved conversion rates. Ultimately, utilizing the knowledge of promotion agencies in the gaming sector can dramatically enhance a brand's reach and impact in the competitive entertainment landscape, establishing a strong foothold while capturing the attention of a dedicated audience.

Effective Strategies Used by Gaming Influencer Agencies
A range of effective strategies designed to amplify the impact of marketing campaigns is implemented by gaming influencer agencies. Central to their approach is audience segmentation, which involves a thorough analysis of the demographics and interests within gaming communities. This allows agencies to connect products with the most suitable influencers, ensuring that the messaging resonates with the target audience.
For instance, campaigns executed by TrapPlan have successfully engaged over 400 content creators for Wargaming titles such as World of Warships and World of Tanks, attracting several thousand new players, exemplifying the potential reach of well-targeted initiatives.
As highlighted in the case study titled 'The Role of Gaming Influencer Marketing Agencies,' gaming influencer agencies provide specialized expertise that bridges the gap between companies and content creators, allowing for more effective market penetration and audience engagement. They address unique challenges, including:
- Creating briefs for key personalities
- Executing user-generated content (UGC) campaigns on platforms like Reddit
This ensures that the campaigns are not only broad-reaching but also deeply engaging.
Storytelling plays a crucial role in these strategies. Agencies create engaging stories that align with the goals of the company and reflect the unique style of the public figure, resulting in genuine content that captivates viewers. Industry leader Daniel Middleton, known for his family-friendly content focusing on games like Minecraft and Roblox, emphasizes this connection: 'The best stories resonate with the audience and create a lasting impact.'
This exemplifies how storytelling enhances audience connection.
Additionally, live-streaming events have emerged as a potent tactic, as demonstrated by TrapPlan's campaigns on platforms like Twitch and Discord. These events allow influencers to engage with their audiences in real-time, promoting products while creating an immersive brand experience. Such interactions foster a sense of community and loyalty among viewers, which is crucial for maintaining high levels of player engagement and retention over time.
The effectiveness of these campaigns can be seen through performance metrics, such as increased player acquisition rates and enhanced viewer engagement statistics.
Finally, the utilization of performance analytics is vital for assessing campaign success. By analyzing data, agencies can make informed adjustments to their strategies, enhancing future initiatives for greater impact. Through the application of these diverse strategies, gaming influencer agencies effectively drive engagement and deliver substantial results for their clients.

Future Trends in Gaming Influencer Marketing
The entertainment sector is experiencing a notable change, propelling various crucial trends that gaming influencer agencies are redefining in influencer promotion. At the forefront of this evolution is TrapPlan's data-driven event management, which assists brands in achieving their objectives through innovative strategies based on thorough market analysis. We offer a comprehensive range of event management services from concept development to execution ensuring that every aspect is tailored to maximize impact.
A significant advancement is the rise of virtual influencers computer-generated characters that interact with audiences in creative ways, creating unique promotional opportunities. These virtual personas not only attract attention but also foster deeper connections with fans. The incorporation of augmented reality (AR) and virtual reality (VR) technologies further enhances these experiences, allowing influencers to present products within immersive environments that resonate with gamers.
Moreover, as part of TrapPlan's dedication to improving promotional strategies for games, there is a growing need for diversity and representation, prompting agencies to prioritize partnerships with individuals from diverse backgrounds, ensuring a wider range of voices in game-related content. As gaming platforms further connect with social media, gaming influencer agencies will increasingly utilize promotional strategies that leverage cross-platform capabilities, enabling companies to access vast audiences. Importantly, 17.1% of marketers face difficulties in negotiating terms and managing deliverables in marketing partnerships, often due to a lack of transparency and clear expectations.
This highlights the necessity for companies to set clear guidelines and expectations with their partner representatives. To navigate these challenges and optimize their strategies, companies should consider diversifying their campaigns across multiple platforms and reallocating budgets towards nano and micro-influencers, which have been shown to create stronger connections and better ROI. As Andrew Neeson, Market Intelligence Manager at VocaLink, states, 'As a leading payments provider, we value additional insights into consumer behavior, opinions and trends that are shaping the many different markets we operate in.'
Staying aware of these trends is essential for brands striving to succeed in the rapidly changing world of gaming promotion. If you're looking to enhance your marketing strategies and leverage the full potential of influencer campaigns, engage with TrapPlan's expertise to significantly boost your campaign effectiveness.

Conclusion
The emergence of gaming influencer agencies marks a transformative phase in the marketing landscape, particularly within the gaming industry. These agencies serve as essential intermediaries, facilitating strategic partnerships between brands and influential content creators, which can lead to substantial engagement and visibility. The example of TrapPlan’s collaboration with Burger King illustrates the immense potential of influencer-driven campaigns, yielding impressive metrics in a brief period and demonstrating the effectiveness of this approach over traditional advertising methods.
As brands increasingly recognize the importance of authentic connections with consumers, the role of gaming influencer agencies becomes even more vital. Their ability to craft tailored marketing strategies that resonate with specific gaming audiences allows brands to engage more meaningfully. The insights provided by these agencies, combined with their expertise in executing large-scale campaigns, enable brands to navigate the complexities of influencer marketing and optimize their return on investment.
Looking ahead, the trends shaping the future of gaming influencer marketing promise to further enhance the effectiveness of these strategies. With advancements in technology, such as virtual influencers and immersive experiences through AR and VR, brands have unique opportunities to connect with audiences in innovative ways. By embracing these developments and leveraging the expertise of gaming influencer agencies, brands can secure a competitive edge in the dynamic gaming landscape, ultimately fostering deeper connections with their target audiences and driving sustained engagement.
Ready to elevate your gaming marketing strategy? Contact TrapPlan today to discover how our influencer campaigns can connect you with your audience!